山西信息职业技术学院
211 |
985 |
双一流 |
理工
山西省
高职(专科)
省重点
民办
9447
诚信勤奋求真创新
0357-5705555
http://www.vcit.cn/
更多 >
图片
院校首页
历年分数
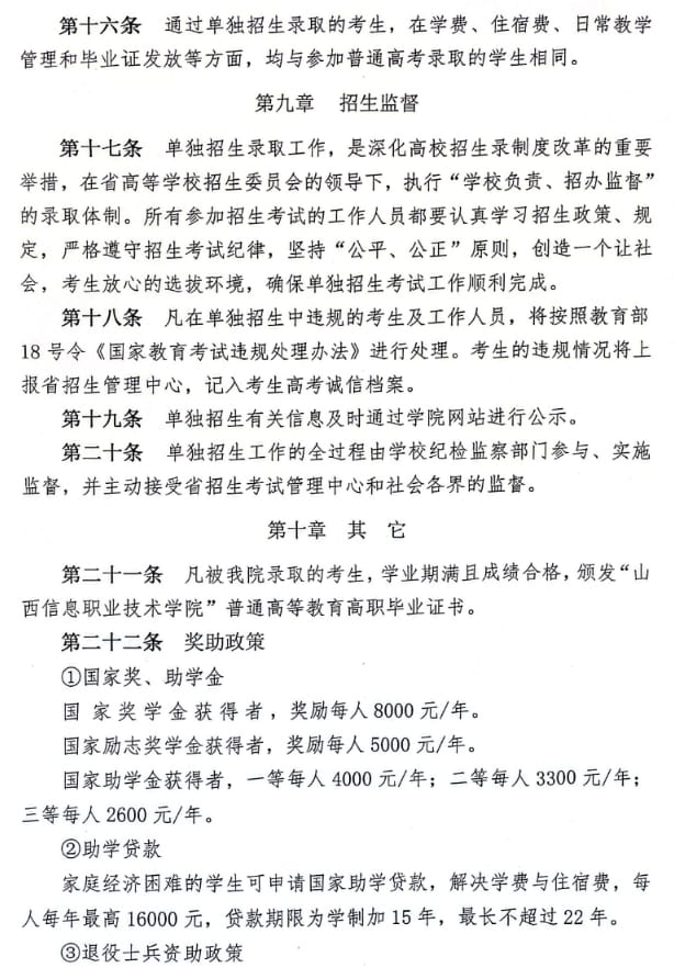
历年分数
历年分数
普通类
艺术类
体育类
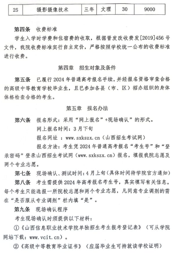
招生计划
院校计划
投档规则(艺术)
投档规则(体育)
招生政策
招生简章
招生资讯
探校攻略
探校攻略
探校攻略
探校攻略
探校攻略
探校攻略
院校首页
> 招生简章
山西信息职业技术学院2024单独招生章程
2024-03-21 15:27:40 分享至:
招生简章
招生资讯
山西信息职业技术学院2024单独招生章程
2024-03-21 15:27:40